NQI+·þÎñÔÆÆ½Ì¨£¬NQI£¬Êǹú¶ÈÖÊÁ¿»ù´¡ÉèÊ©£¨National Quality Infrastructure£©µÄÓ¢Îļòд¡£Ä¿Ç°¸÷µØµÄNQI·þÎñ¸ù»ù¶¼ÊÇÏßϽâ¾ö£¬ÒßÇéÆÚ¼ä£¬ÏßϽâ¾öµÄ¾ÖÏÞÐÔ͹ÏÔ¡£¶øÖÊÁ¿·þÎñ»ú¹¹µÄ“»¥ÁªÍø»¯”·¢Õ¹ºÍ·þÎñ×ÊÔ´µÄÏßÉϹ²ÏíÊǵ±Ç°NQI·¢Õ¹µÄ³ÁÒªÇ÷ÏòÖ®Ò»¡£Õë¶ÔÕâÖÖÇé¿ö£¬ÓŵÂ88Èí¼þ½¨ÉèÁËNQI·þÎñÔÆÆ½Ì¨£¬Íƶ¯NQI¹¤×÷ʵÏÖ»ù´¡ÒµÎñÈ«³ÌÍøÉϽâ¾ö£¬ÖÊÁ¿Éí·Ö¾«×¼Æ¥Åä¹²Ïí£¬»ú¹¹ÄÜÁ¦ÓÅÊÆ»¥²¹ÕûºÏ£¬ÆóÒµÐèÒª¶à·½ÔÚÏߺÏ×÷µÄÖÊÁ¿·¢Õ¹ÐÂģʽ¡£
ÑĮ̀NQI+·þÎñÔÆÆ½Ì¨±¾×Å“»ù´¡ÒµÎñÔÆ¶Ë»¯£¬ÌØÉ«·þÎñ´´Æ·ÅÆ”µÄÁ쵼˼Ï룬³õ²½È·Á¢NQIÍøÉϰ졢NQI¼â¶Ë¼ì¡¢NQIÔöÔ®Õ¾¡¢NQIÐͬÖú¡¢NQI°ÙÊÂͨÎå´óÖ°Äܰå¿é¡£
ͨ¹ý³ÉÁ¢ÒµÎñµÇ¼Ç¡¢Ô¤Ô¼·þÎñ¡¢½ø¶È²éÎÊ¡¢ÍøÉÏÊÕ·Ñ¡¢»ã±¨´òÓ¡¡¢ÎïÁ÷²éÎÊ¡¢ÖÐÒâ¶ÈÆÀ¼ÛµÈ¹¤×÷Á÷³Ì£¬ÊµÏÖ¼ÆÁ¿¡¢¼ìÑé¡¢ÌØÖÖÉ豸¡¢ÌõÂëÒµÎñµÄÈ«³ÌÍøÉϽâ¾ö£¬³ß¶È¡¢ÈÏÖ¤ÈϿɡ¢ÖªÊ¶²úȨµÈÒµÎñÍøÉÏת½Ó½â¾ö£¬Âú×ãÆóÒµ±ã½Ý¸ßЧµÄ·þÎñÐèÒª¡£
2¡¢NQI¼â¶Ë¼ì
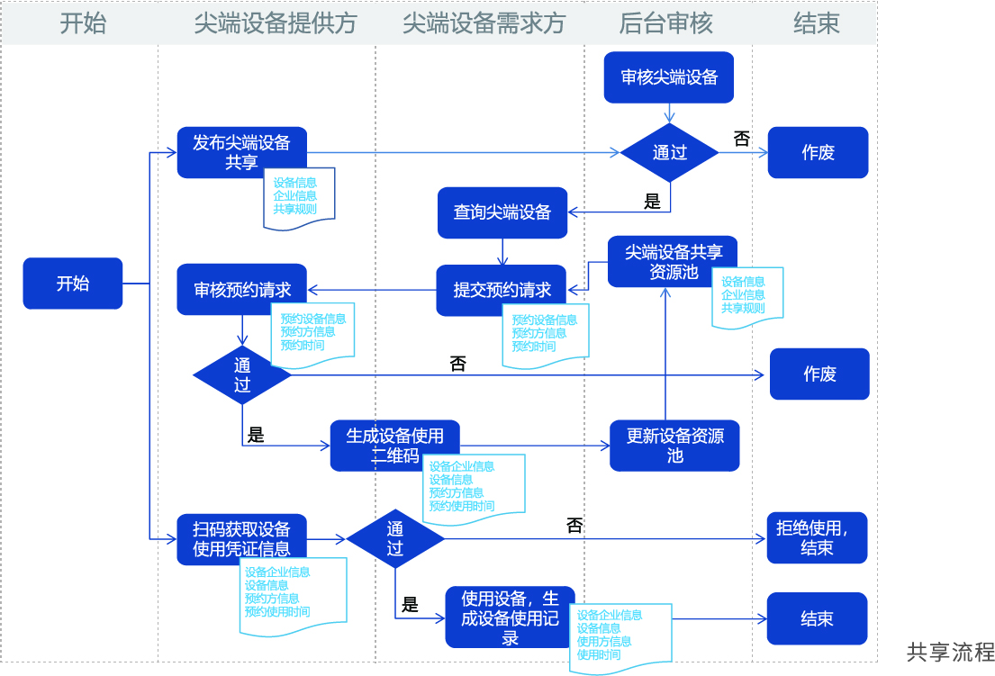
ÕûºÏ±¾µØ¼â¶ËÉ豸£¬³ÉÁ¢±¾µØ¼â¶ËÉ豸Ãû¼£¬²¢Æ¾¾ÝÉ豸Ӳָ±ê°ä²¼¼â¶ËÉ豸ÅÅÐаñ£¬×é½¨ÍøÉϳ¬µÈ³¢ÊÔÊÒ£¬³ÉÁ¢¿ÆÑÐͬÃË£¬´òÔìÑĮ̀³ÇÊÐÃûƬ¡£È«ÊпÆÑк͸߶ËÔì×÷Äܹ»Æ¾¾Ý±ØÒª£¬ÉêÇ볬µÈ³¢ÊÔÊÒʹÓúͳɾͷÖÏí£¬¼ÓÇ¿¸÷ÁìÓò¸÷»·½Ú»¥»»ºÏ×÷£¬ÌáÉýÑĮ̀µÄ¿ÆÑкÍÔì×÷ˮƽ¡£Í¬Ê±Äܹ»Ìá¸ßÈ«Êмâ¶ËÉ豸ÀûÓÃÂÊ£¬Ï÷¼õ³Á¸´½¨É裬½ÚÔ¼ÆóÒµ¿ÆÑгɱ¾¡£
3¡¢NQIÔöÔ®Õ¾
ΪÖÐÓ×΢ÆóÒµÌṩ·þÎñ±í°üºÍ¹Ü¼ÒÖú°ìÔöÔ®¡£·þÎñ±í°ü·½Ãæ¡£NQIÔöÔ®Õ¾¹©ÐèË«·½±ðÀë°ä²¼¹©¸øÄÜÁ¦ºÍ³ö²úÐèÒª£¬Í¨¹ýƽ̨¾«×¼Æ¥ÅäºÍ¹©ÐèË«·½µÄË«ÏòÑ¡Ôñ£¬ÊµÏÖÖÐÓ×΢ÆóÒµµÄ»¥Öú¡¢¹²Ïí¡£¹Ü¼ÒÖú°ì·½Ãæ¡£¶ÔÒÉÄÑÎÊÌ⣬·ÖÅä¹Ü¼ÒΪÆóÒµ½â¾ö£¬È«³Ì¸ú×Ù¡¢¼Í¼¡¢×ܽᣬ½ÓÊÜÆóÒµÖÐÒâ¶ÈÆÀ¼Û¡£
4¡¢NQIÐͬÖú
ΪÆóÒµÌṩר¼Ò·þÎñºÍNQIÇóÖú¡£×¨¼Ò·þÎñ·½Ãæ¡£ÆóÒµÄܹ»Í¨¹ýÐͬ×êÑÓ×¢ÔÚÏßÅàѵ¡¢ÔÚÏß»áÒé¡¢Ô¤Ô¼·þÎñµÈ¶àÖÖÇþ·£¬ÊµÏÖÓë¸÷ÁìÓòר¼ÒµÄ»¥¶¯£¬½â¾ö³ö²ú¾ÓªÄÑÌâ¡£NQIÇóÖú·½Ãæ¡£·ÖÐÐÒµ¡¢·ÖÁìÓò´î½¨NQIÇóÖú³¡µØ£¬¼¯Öи÷ÈËÖǻۣ¬½â¾öÇóÖúÎÊÌâ¡£
5¡¢NQI°ÙÊÂͨ
ΪÆóÒµÌṩÔÚÏßÕ÷ѯ¡¢ÐÅÏ¢ÍÆËͺÍÖúÄúÕÒ·þÎñ¡£ÔÚÏßÕ÷ѯ·½Ãæ¡£Ìṩ¿Í·þÕ÷ѯ¡¢ÁôÑÔÕ÷ѯ¡¢×¨¼ÒÕ÷ѯµÈ¶àÖÖÇþ·£¬Õ÷ѯ´ó¾ÖÔ̺¬ÎÄ×Ö¡¢ÓïÒô¡¢ÊÓÆµµÈ¡£×Ô¶¯ÍÆËÍÉ豸³¬ÆÚÌáÐÑ¡¢Åàѵ²¼¸æ¡¢ÌõÂëÐøÕ¹¡¢Ç¿¼ìµ½ÆÚµÈÐÅÏ¢·þÎñ¡£ÆóÒµµÇ¼ºóÄܹ»ÔÚÆóÒµÖÐÐIJ鿴×Ô¼ºµÄÈ«Êý×ÊѶ¡£NQIÖúÄúÕÒ·½Ãæ¡£Ô®ÊÔìóÒµÕÒ»ú¹¹¡¢ÕÒÉ豸¡¢ÕÒÈ˲š¢ÕÒÂÉÀý¡£»ú¹¹ÁìÓò¼ÈÔ̺¬±¾µØ»ú¹¹£¬ÓÖÍØÕ¹µ½¹ú¶È¼¶ÖʼìÖÐÐĺ͹ú¼Ê³ÛÃû»ú¹¹¡£
ƽ̨ÀûÓÃÒÆ¶¯»¥Áª¡¢GIS¡¢ÐÂÎÅÍÆËÍ¡¢´óÊý¾Ý¡¢Î¢·þÎñ¡¢¶þάÂëµÈ¼¼Êõ£¬ÊµÏÖÏßÉÏȫҵÎñ½â¾ö£¬´óÊý¾Ý¾«×¼·ÖÎöÆóÒµÐèÒª£¬Íƶ¯×Ô¶¯·þÎñ£¬ÎªÆóÒµ³ö¸ñÊÇÖÐÓ×΢ÆóÒµÌṩÏßÉϱ¨¼ì¡¢ÔÚÏßÕ÷ѯ¡¢ÆóÒµ»¥Öú¡¢×¨¼Ò·þÎñ¡¢ÎÊÌâÇóÖú¡¢ÆóÒµÖú°ì¡¢¼â¶ËÉ豸¹²ÏíµÈ·þÎñ£¬¶ÔÖÐÓׯóÒµÖ´Ðо«×¼ÖÊÁ¿Öú·ö£¬Íƶ¯ÑĮ̀Ôì×÷ÒµÌáÖÊÉý¼¶£¬ÊµÏÖÕ½ÊõÐÔÐÂÐ˲úÒµ¼¯¾Û·¢Õ¹¡£Æ½Ì¨ÓµÓÐÈçÏÂÌØµã£º
1¡¢ÊµÏÖ±¨¼ìȫҵÎñ¡¢È«Á÷³ÌÖÎÀí
ƽ̨ʵÏÖÁËÌØÖÖÉ豸¡¢¼ÆÁ¿¡¢ÖʼìµÈÒµÎñÍøÉϱ¨¼ìÒÔ¼°ÎïÁ÷¡¢½ø¶È²éÎÊ¡¢»ã±¨´òÓ¡¡¢ÖÐÒâ¶ÈÆÀ¼ÛÈ«Á÷³ÌÖÎÀí¡£
2¡¢¼¯³É¼´Ê±Í¨Ñ¶¹¤¾ß
ͨ¹ý¼¯³É¼´Ê±Í¨Ñ¶¹¤¾ß£¬ÊµÏÖʵʱÒôÊÓÆµ¿Í·þÕ÷ѯ¡¢×¨¼ÒÕ÷ѯ¡¢ÔÚÏßÖ±²¥Åàѵ¡¢ÔÚÏßÊÓÆµ»áÒé¡£
3¡¢´òÔì³ÇÊÐÐé¹¹³¢ÊÔÊÒ
ÍøÂçÈ«Êмâ¶ËÉ豸£¬Ðγɼâ¶ËÉ豸ÅÅÐаñ£¬ÕûºÏÈ«Êй²ÏíÉ豸´òÔìÐé¹¹³ÇÊг¬µÈ³¢ÊÔÊÒ£¬Îª¿ÆÑÐÌṩ¼â¶ËÉ豸¹²Ïí¡£
4¡¢ÖúÁ¦ÖÐÓ×΢ÆóÒµ·¢Õ¹
ÌṩÖÐÓ×΢ÆóÒµ¹©Ðè°ä²¼Æ½Ì¨£¬ÊµÏÖ¹©Ð辫׼ƥÅäºÍË«ÏòÑ¡Ôñ£¬ÍƽøÖÐÓ×΢ÆóÒµµÄ»¥Öú¹²Ïí£¬½µµÍÖÐÓ×΢ÆóҵͶÈë³É±¾¡£
5¡¢¹Ü¼ÒÖú°ì½â¾öÒÉÄÑÔÓÖ¢
µ±ÆóÒµÓи´ÔÓÎÊÌâʱ£¬Æ½Ì¨ÌṩҵÎñ¹Ü¼ÒΪÆóÒµÌṩȫ³ÌÐÖú£¬²¢¼Í¼Öú°ì¹ý³Ì£¬½Ó¹ÜÆóÒµÖÐÒâ¶ÈÆÀ¼Û¡£
6¡¢ÇóÖúÂÛ̳¼¯ÖÐÈ«ÃñÖÇ»Û
ƽ̨½¨ÉèµÄNQIÇóÖúÂÛ̳£¬ÊµÏÖÈ«Ãñ²Î¼Ó£¬¼¯ÖÐÈ«ÃñµÄÖǻۣ¬ÎªÆóÒµ/Ó×ÎÒ½â¾öÎÊÌâ¡£
7¡¢Ò»Õ¾Ê½²éÎÊ
ƽ̨ʵÏÖNQIÓйػú¹¹¡¢É豸¡¢È˲š¢ÒµÎñ֪ʶ¡¢Ë¾·¨ÂɹæÊý¾Ý¿âÒ»Õ¾²éÕÒ¡£
- ÑĮ̀NQI+·þÎñÔÆÆ½Ì¨
ɨһɨ¹Ø×¢












